beat365官方网站
信息公开网
首页
信息公开指南
信息公开目录
基本信息
招生考试信息
财务、资产及收费信息
人事师资信息
教学质量信息
学生管理服务信息
学风建设信息
学位、学科信息
对外交流与合作信息
其他
信息公开制度
信息公开年报
依申请公开
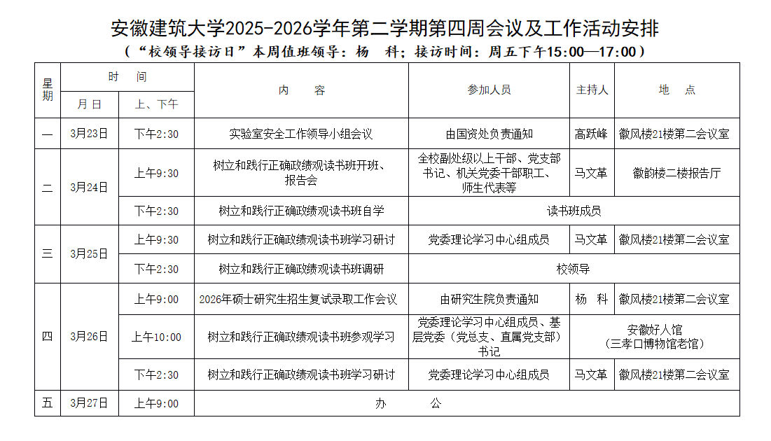
beat365官方网站2025-2026学年第二学期第四周会议及工作活动安排
作者:
来源:
发布时间:2026-03-23
252602-4.doc