本网讯 近日,我院青年教师耿竞在化学领域顶级期刊《Angewandte Chemie International Edition》(中科院一区Top期刊,影响因子16.9)上发表题为《Laser-Programmed Spatial Relay Catalysis on Co-Ag Dual Heterojunctions for Efficient Nitrate-to-Ammonia Conversion via Migratory *NO2 Shuttling》的研究论文。耿竞博士为论文第一作者兼通讯作者,beat365官方网站为第一完成单位。

电催化硝酸盐还原合成氨被视为一种兼具废水处理与绿色氨生产潜力的可持续技术,然而其实际应用受限于缓慢的反应动力学以及析氢副反应的竞争。针对上述问题,本研究提出一种创新性的激光编程空间接力催化策略,通过调控迁移性*NO2中间体在钴-银双异质结结构中的动态传输过程,显著提升硝酸盐向氨转化的效率与选择性。

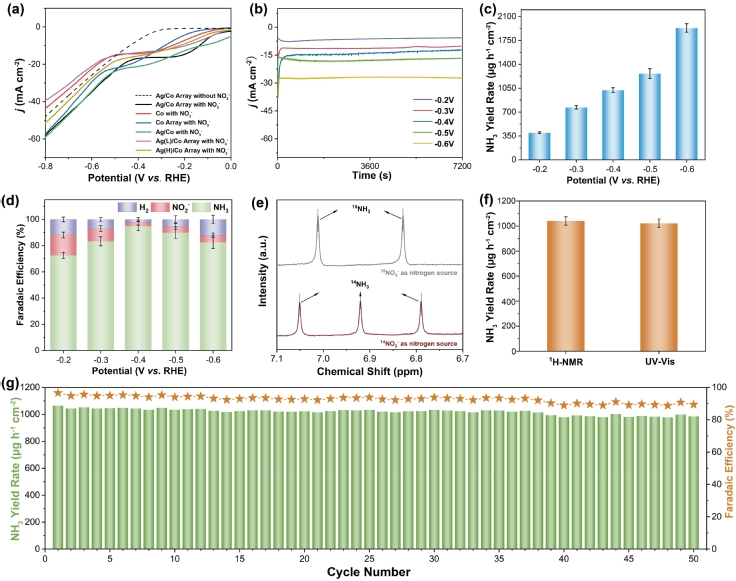
研究团队采用定点激光辐照技术,构建了空间上分离的功能催化界面:hcp-Co/fcc-Co异质结有效促进NO3-的高效脱氧,而Ag/hcp-Co界面则加速NO2-的质子化反应动力学。原位光谱分析与差分电化学质谱(DEMS)结果共同验证了*NO2中间体在不同活性位点间的穿梭机制。密度泛函理论(DFT)计算进一步表明,界面处的电荷重新分布(1.74个电子从Co向Ag转移)显著降低了决速步骤(NO→*NOH)的能垒至0.25 eV,同时有效抑制了析氢反应的发生。

该催化剂在-0.4 V(vs. RHE)下实现了94.8%的氨法拉第效率,经过50次循环后仍保持92.5%的初始活性。在膜电极流动反应器中耦合甘油氧化反应时,可在1.9 V的低槽压下达到400 mA cm-2的电流密度,并在连续运行40小时后仍维持80.6%的法拉第效率和22.7 mg h-1 cm-2的氨产率。本研究不仅为解决电催化硝酸盐还原反应中存在的动力学迟缓与选择性不足等关键科学问题提供了新思路,而且充分展示了界面调控驱动的接力催化策略在复杂电化学体系中的广阔应用前景,进一步丰富了可持续合成氨技术在工程化应用与反应器设计方面的理论与实验基础。
近年来,材化学院依托先进土木工程材料安徽省重点实验室等科研平台积极引导组织新进青年人才融入科研团队,目前在储能化学、环境化学等领域形成了特色科研方向,化学学科2023年进入ESI全球前1%。
(作者:耿竞;一审:李刚;二审:王献彪;三审:王爱国)

