beat365官方网站
材料与化学工程学院
建大首页
信息门户
领导信箱
就业工作处
首页
学院概况
学院简介
学院领导
现任领导
历史沿革
机构设置
岗位职责
联系我们
师资队伍
师资概况
教师名录
无机非金属材料工程系
高分子材料与工程系
应用化学系
化学工程与工艺系
金属材料工程系
新能源材料工程系
化学实验中心
材料实验中心
现代分析测试中心
行政人员
博士生导师
硕士生导师
教学名师
教授风采
教育教学
本科生教育
教学通知
专业介绍
培养方案
研究生教育
培养方案
规章制度
学位点建设
专业认证
质量工程
创新创业
审核评估
学科科研
学科介绍
科研成果
学术论文
国家专利
标准规范
科研获奖
党群工作
组织机构
规章制度
理论学习
工会工作
学生工作
规章制度
奖贷助勤
心理驿站
学工动态
招生就业
本科招生
研究生招生
招生简章
招生公告
就业信息
重点平台
化学实验中心(省级示...
中心简介
师资队伍
实验教学
仪器设备
实验室规章制度
材料实验中心(省级示...
中心简介
师资队伍
实验教学
仪器设备
实验室规章制度
现代分析测试中心
中心概况
仪器设备
服务内容
相关下载
联系我们
实验室规章制度
安徽省先进建筑材料工...
实验室简介
学术带头人
研究成果
功能分子设计与界面过...
实验室简介
学术带头人
研究成果
特种电线电缆国家地方...
实验室简介
学术带头人
研究成果
校友天地
校友名录
无机非金属材料工程专...
高分子材料与工程专业
应用化学专业
化学工程与工艺专业
金属材料工程专业
电子科学与技术专业
研究生
毕业相册
校友风采
校友分会动态
院务公开
通知公告
学院文件
下载专区
党建行政
本科教学
研究生教学
科研工作
学生工作
其他
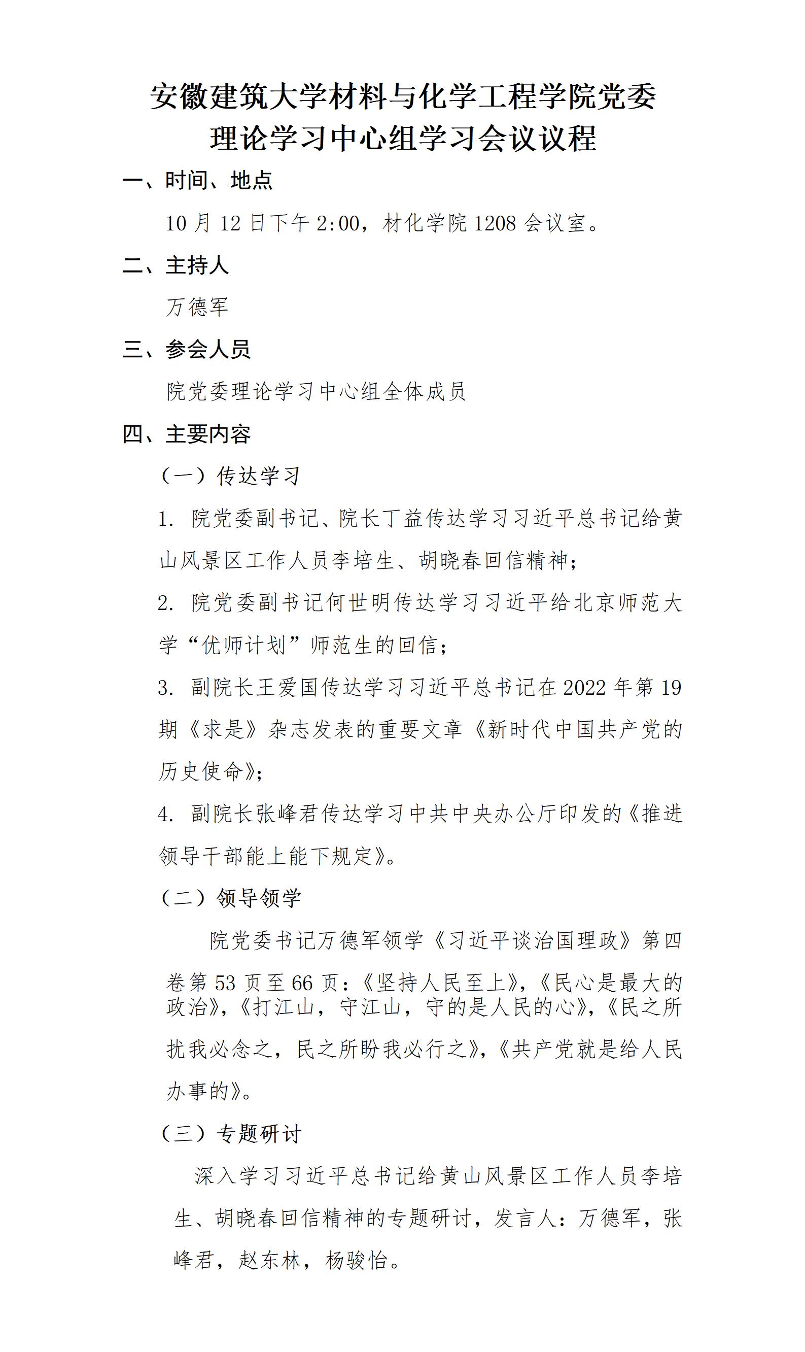
beat365官方网站材料与化学工程学院党委 理论学习中心组学习会议议程
发布者:万德军
发布时间:2022-10-12
浏览次数:
492